Over the past two decades, enterprise IT architecture has undergone a dramatic transformation. What began as siloed, three-tier environments has evolved through converged and hyper-converged infrastructure (HCI) to today’s cutting-edge disaggregated platforms. This journey is more than a story of hardware innovation-it’s the foundation for the next era of data-driven business, especially as generative AI (GenAI) workloads reshape the technology landscape.

From Three-Tier to Hyper-Converged: The Drive for Simplicity
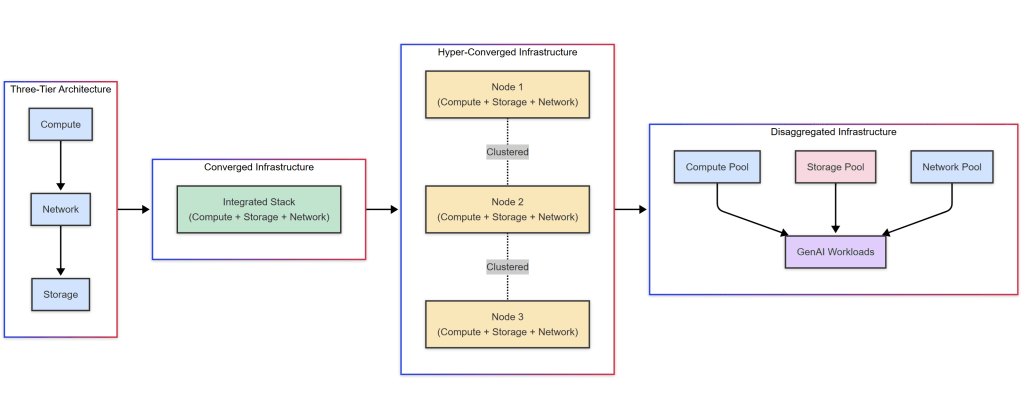
Three-tier architecture-with separate compute, storage, and networking-offered flexibility, but at the cost of complexity and inefficiency. IT teams often faced overprovisioning, stranded resources, and operational headaches.
The arrival of converged infrastructure bundled these elements into pre-validated stacks, simplifying procurement and deployment. Yet, the fundamental silos remained, limiting agility and resource utilization.
Hyper-converged infrastructure (HCI) took consolidation further by merging compute and storage into modular nodes managed by software. According to Fortune Business Insights, the global HCI market is projected to reach $65 billion by 2029, reflecting enterprises’ desire for simplified management and scalability. However, HCI’s tightly coupled design makes it difficult to scale compute and storage independently-a critical limitation for today’s AI and data-intensive workloads.
The Rise of Disaggregated Platforms: Built for GenAI
Enter disaggregated infrastructure: an architecture that decouples compute, storage, and networking into independent resource pools. This approach is rapidly gaining traction, with the composable/disaggregated infrastructure market expected to triple to over $19 billion by 2029 (MarketsandMarkets).
Why Disaggregation Matters-Especially for GenAI
- Independent Scaling GenAI workloads are unpredictable and data-hungry. Disaggregated platforms allow organizations to scale storage for massive datasets or add GPU-rich compute nodes as needed-without unnecessary overprovisioning.
- Superior Resource Utilization Dell reports that disaggregated architectures can deliver “orders of magnitude higher” core utilization and reduce server and software licensing costs by up to 50%.
- Performance for AI Technologies like NVMe-over-Fabrics and CXL memory pooling enable low-latency, high-throughput access to data-keeping GPUs saturated and AI pipelines moving at full speed.
- Hybrid and Edge Flexibility Disaggregated storage and compute pools can be orchestrated across on-premises, cloud, and edge environments, supporting the distributed nature of modern AI applications.
Real-World Impact
Industry leaders are moving fast:
- Dell’s PowerEdge servers offer modular, independently scalable resources.
- Many vendors/startups are rapidly evolving their portfolio to embrace disaggregation, making it the new default for enterprises scaling GenAI and other advanced workloads.
- Edge AI is now viable, with lightweight models running inference on disaggregated clusters far from the data center.
As Travis Vigil Vigil, SVP at Dell, puts it: “Disaggregation isn’t just about hardware-it’s about rethinking the entire data center ecosystem to unlock performance and control.”
Looking Ahead
The shift to disaggregated infrastructure is not just a technological trend-it’s a strategic imperative for organizations embracing GenAI and next-generation workloads. By enabling independent scaling, maximizing resource efficiency, and supporting hybrid deployment models, disaggregated platforms are redefining what’s possible in the data center.
In the age of AI, flexibility is the ultimate competitive advantage. Is your infrastructure ready?
Let’s connect and discuss how your organization can leverage disaggregated architectures to accelerate GenAI and future-proof your digital transformation.
Categories: DellEMC, Thought Leadership
